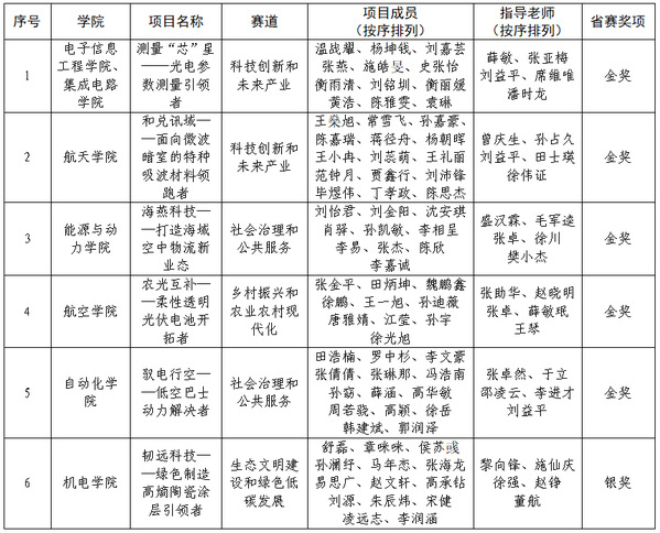
根据第十四届“挑战杯”中国大学生创业计划竞赛组委会的要求,经过校内选拔赛、江苏省选拔赛等环节,拟报送《测量“芯”星——光电参数测量引领者》等6件作品参加第十四届“挑战杯”中国大学生创业计划竞赛国赛,具体名单如下,现予以公示:

公示期:2024年7月19日-7月23日
如有异议,请在公示期内联系校团委。联系人:杨珂珂,电话:52119855。
共青团爱情岛论坛委员会
2024年7月19日
明故宫校区:江苏省爱情岛论坛市秦淮区御道街29号
邮政编码: 210016
将军路校区:江苏省爱情岛论坛市江宁区将军大道29号
邮政编码: 211106
天目湖校区:江苏省溧阳市滨河东路29号
邮政编码: 213300
版权所有:爱情岛论坛 ALL RIGHTS RESERVED
苏ICP备05070685号
